设为首页 | 加入收藏 | English
首 页   关于协会  协会动态  会员之声  学术交流  科普宣传  对外交流  癌症康复  期刊杂志  继教科技  科技奖励  协会党建  会员服务  媒体之声
     您当前的位置 : 中国抗癌协会  >  学术会议  >  学术研讨
专家共识|来那度胺治疗淋巴瘤中国专家共识(2024年版)
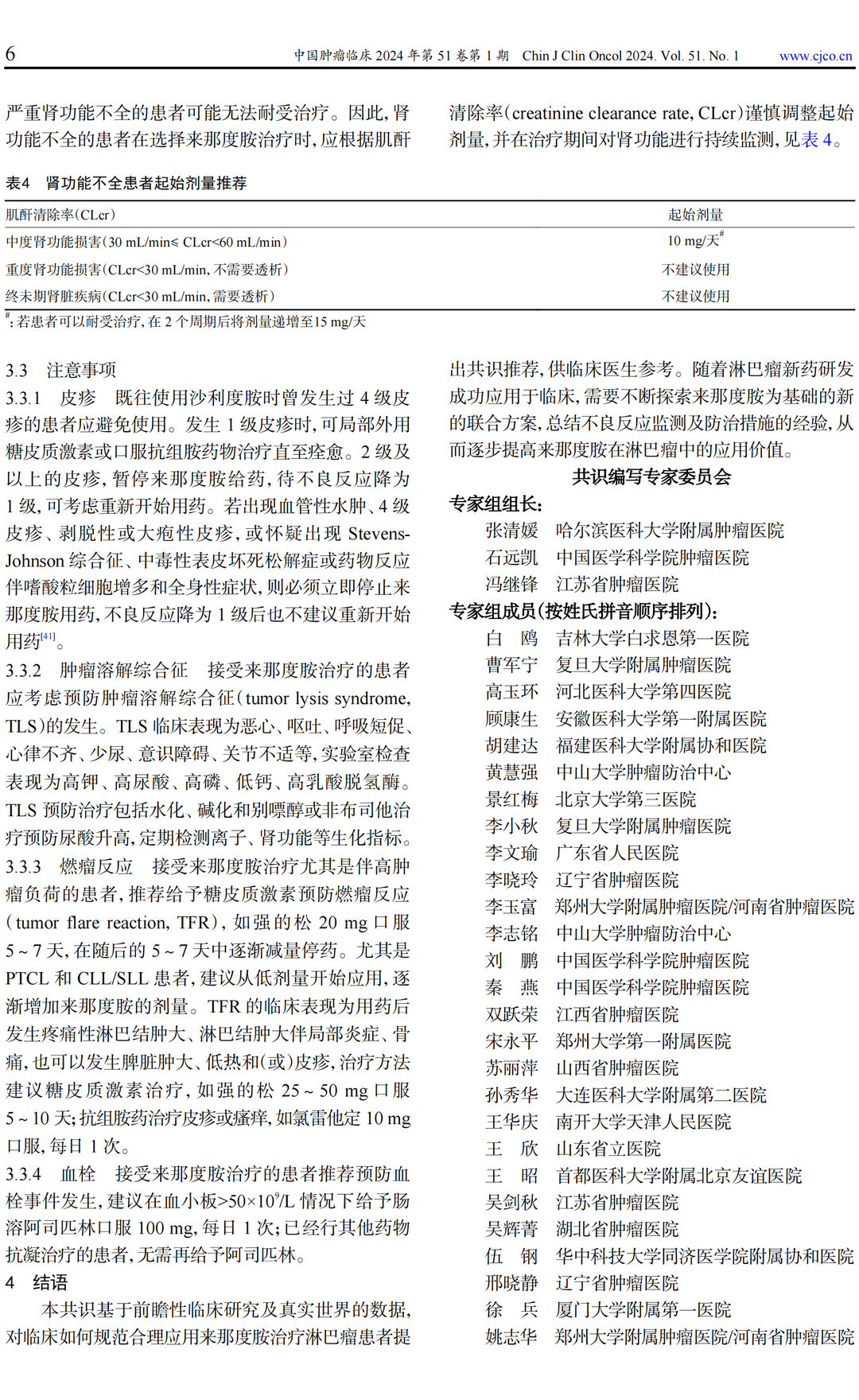
2024-07-02 09:56

  中国抗癌协会淋巴瘤专业委员会. 来那度胺治疗淋巴瘤中国专家共识(2024年版)[J]. 中国肿瘤临床, 2024, 51(1): 1-8.

  作者:中国抗癌协会淋巴瘤专业委员会

  通讯作者:张清媛;刘艳艳

图片

  摘要

  来那度胺作为一种免疫调节性药物,在惰性B细胞淋巴瘤治疗中具有显著活性。基于淋巴瘤病理类型复杂、疾病分子遗传学异常和临床表现异质性强的特点,来那度胺在其他类型尤其是侵袭性淋巴瘤中的应用尚存争议。中国抗癌协会淋巴瘤专业委员会结合多项前瞻性临床研究及真实世界的数据制订了本共识,详细介绍了来那度胺在常见惰性和侵袭性淋巴瘤治疗中的疗效、用药方法、不良反应和特殊人群的剂量调整以及注意事项等,旨在为临床医生规范合理使用来那度胺治疗淋巴瘤患者提供指导和帮助。

图片
图片
图片
图片
图片
图片
图片
图片

  共识编写专家委员会

  专家组组长:

  ● 张清媛

  哈尔滨医科大学附属肿瘤医院

  ● 石远凯

  中国医学科学院肿瘤医院

  ● 冯继锋

  江苏省肿瘤医院

  专家组成员(按姓氏拼音顺序排列):

  ● 白鸥

  吉林大学白求恩第一医院

  ● 曹军宁

  复旦大学附属肿瘤医院

  ● 高玉环

  河北医科大学第四医院

  ● 顾康生

  安徽医科大学第一附属医院

  ● 胡建达

  福建医科大学附属协和医院

  ● 黄慧强

  中山大学肿瘤防治中心

  ● 景红梅

  北京大学第三医院

  ● 李小秋

  复旦大学附属肿瘤医院

  ● 李文瑜

  广东省人民医院

  ● 李晓玲

  辽宁省肿瘤医院

  ● 李玉富

  郑州大学附属肿瘤医院/河南省肿瘤医院

  ● 李志铭

  中山大学肿瘤防治中心

  ● 刘鹏

  中国医学科学院肿瘤医院

  ● 秦燕

  中国医学科学院肿瘤医院

  ● 双跃荣

  江西省肿瘤医院

  ● 宋永平

  郑州大学第一附属医院

  ● 苏丽萍

  山西省肿瘤医院

  ● 孙秀华

  大连医科大学附属第二医院

  ● 王华庆

  南开大学天津人民医院

  ● 王欣

  山东省立医院

  ● 王昭

  首都医科大学附属北京友谊医院

  ● 吴剑秋

  江苏省肿瘤医院

  ● 吴辉菁

  湖北省肿瘤医院

  ● 伍钢

  华中科技大学同济医学院附属协和医院

  ● 邢晓静

  辽宁省肿瘤医院

  ● 徐兵

  厦门大学附属第一医院

  ● 姚志华

  郑州大学附属肿瘤医院/河南省肿瘤医院

  ● 周辉

  湖南省肿瘤医院

  ● 周生余

  中国医学科学院肿瘤医院

  ● 邹德慧

  中国医学科学院血液病医院

  ● 邹立群

  四川大学华西医院

  ● 赵文辉

  哈尔滨医科大学附属肿瘤医院

  ● 张明智

  郑州大学第一附属医院

  执笔人:

  ● 刘艳艳

  郑州大学附属肿瘤医院/河南省肿瘤医院

  ● 张会来

  天津医科大学肿瘤医院

  ● 李兰芳

  天津医科大学肿瘤医院

  ● 赵曙

  哈尔滨医科大学附属肿瘤医院

 

版权所有:中国抗癌协会 | 技术支持:北方网 | 联系我们
津ICP备09011441号