设为首页 | 加入收藏 | English
首 页   关于协会  协会动态  会员之声  学术交流  科普宣传  对外交流  癌症康复  期刊杂志  继教科技  科技奖励  协会党建  会员服务  媒体之声
     您当前的位置 : 中国抗癌协会  >  协会动态  >  省市抗癌协会动态
广东省抗癌协会第30届全国肿瘤防治宣传周活动速览
2024-04-11 08:46

  全国肿瘤防治宣传周(4.15)是由中国抗癌协会1995年倡导发起,至今已经成功举办29届,成为我国历史最悠久、规模最大、影响力最强的肿瘤防治品牌科普活动。自2018年开始,协会倡议将每年4月15日定为“中国抗癌日”。

  第30届全国肿瘤防治宣传周暨中国抗癌日活动将于2024年4月15日—21日在全国范围内开展。广东省抗癌协会积极响应号召,通过与中国抗癌协会医院管理分会,以及各大媒体合作开展形式多样的肿瘤防治科普宣传活动,助力健康中国。宣传周的主题继续沿用:“CACA指南,我知你知”,将以CACA指南核心观点为创作源,全面推进我国肿瘤防治权威科普创作,全面提升公众科学抗癌的理念和素养,培养健康生活习惯,践行“健康中国”国家战略,助力肿瘤防控的伟大事业。

图片

  全国肿瘤防治宣传周

  协会官微、官网将持续发布活动预告和相关信息,敬请关注。今天小编带您来看看本次宣传周将有哪些精彩的活动吧。

  线上讲座

图片

  线下讲座

图片

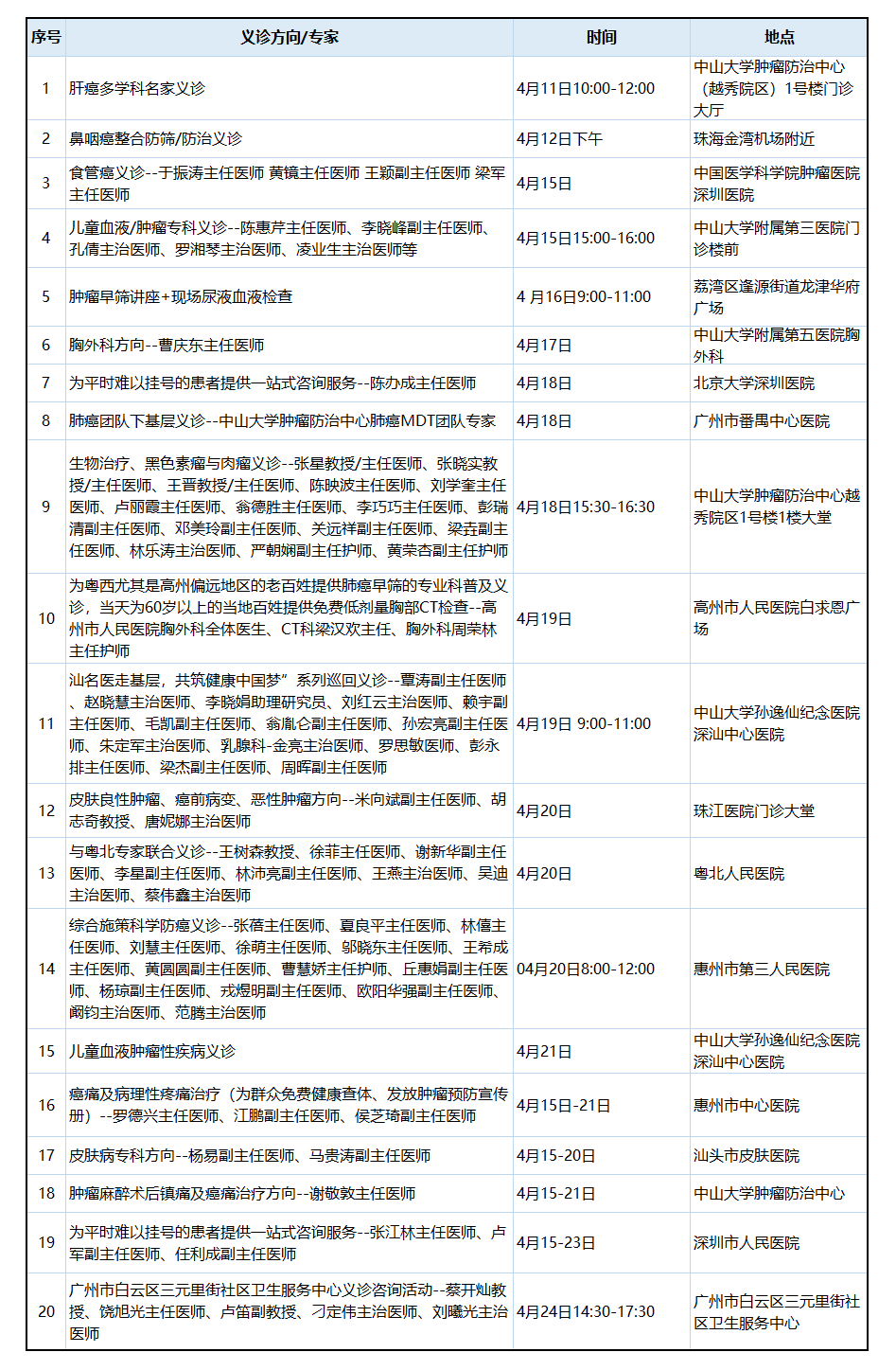
  义诊

图片

  专家访谈

图片
 

版权所有:中国抗癌协会 | 技术支持:北方网 | 联系我们
津ICP备09011441号